近年来,随着艺考政策的持续调整,美术生的录取形势备受关注。作为特殊招生渠道的破格录取政策,为专业成绩优异但文化课稍逊的考生提供了进入理想院校的机会,正成为广大艺考生及家长关注的焦点。
目前,全国各大艺术类院校已陆续公布校考成绩。为帮助考生更好地规划升学路径,我们特别整理了部分院校的破格录取政策要点。建议高一高二的艺考生提前了解相关政策,为未来报考做好充分准备。
什么是破格录取
破格录取政策通常是高校为了防止文化分线过高导致录不满而设置的录取规则。
1.破格录取,通常情况下是指,校考院校在录取名额未能录满额的情况下,各个专业按照校考的成绩来排名,从报考该类别的合格生源(通常来说为前10%-15%)中来进行破格录取。破格录取通常是要求艺考生的高考文化成绩高于所在省份普通本科线的相应比例(通常来说为普通本科线的85%,亦有部分学校要求90%)。
2.并且部分艺考专业例如:音乐、舞蹈类的破格录取需要有相应级别的证书,才能够有资格破格录取。
破格录取的条件
1.首先,艺考生的专业水平能力一定要强。例如在去年,各大院校的破格录取分数区间基本都在专业分数的前10%-15%,排名越靠高破格录取的希望越大。
2.艺考生的文化成绩必须要求能稳定达到普通本科线的85%以上,若是连破格的文化线都无法触及是没有机会被校考院校进行破格录取的!
3.艺考生可同时多选取易破格院校报考。相比于央中央美术学院、清华大学美术学院、中国美术学院等重点美院,四川美术学院、湖北美术学院等其他的美院破格概率更大。

2025年21所校考院校中,18所院校设置了破格录取政策,包含今年新增破格录取政策的西安美术学院;有3所院校没有设置破格录取政策:清美、央美、上戏。值得注意的是,2024年国美有破格录取政策,但未启用。
2025年18所破格录取政策校考院校汇总

新增破格录取政策的院校
2025年新增破格录取政策的院校有:
1. 西安美术学院
2.上海音乐学院
调整破格录取政策的院校
中央民族大学放宽了文化破格的分数线,由原来普本线的90%,调整到普本线的85%。
01、中国美术学院

2025年破格录取政策:

2024年破格录取情况:未启用破格录取。

02、广州美术学院

2025年破格录取政策:

2024年破格录取情况:启用破格录取。

03、四川美术学院

2025年破格录取政策:

2024年破格录取情况:启用破格录取。

04、鲁迅美术学院

2025年破格录取政策:

2024年破格录取情况:启用破格录取。

05、湖北美术学院

2025年破格录取政策:

2024年破格录取情况:启用破格录取。

▲艺术类校考专业录取专业分数及位次▲

▲校考破格录取专业录取专业分数及位次▲
06、天津美术学院

2025年破格录取政策:

2024年破格录取情况:启用破格录取。

07、西安美术学院

2025年破格录取政策:

2024年无破格录取政策。
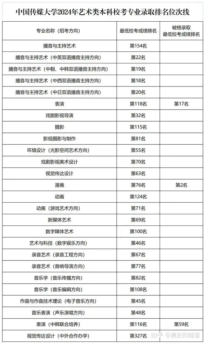
08、中国传媒大学

2025年破格录取政策:

2024年破格录取情况:启用破格录取。

09、北京电影学院

2025年破格录取政策:

2024年破格录取情况:部分专业启用破格录取。

10、中央戏剧学院

2025年破格录取政策:

2024年破格录取情况:启用破格录取。

11、中央民族大学

2025年破格录取政策:

2024年破格录取情况:启用破格录取。

12、北京印刷学院

2025年破格录取政策:

2024年破格录取情况:启用破格录取。

13、北京服装学院

2025年破格录取政策:

2024年破格录取情况:启用破格录取。

14、景德镇陶瓷大学

2025年破格录取政策:

2024年破格录取情况:启用破格录取。
我校2024年文化、专业双过线的考生录取专业最低分为147.6,破格录取专业最低分167.3。
15、河北美术学院

2025年破格录取政策:

2024年破格录取情况:启用破格录取。

16、浙江传媒学院

2025年破格录取政策:

2024浙江传媒学院校考专业录取信息参考

17、上海大学美术学院

2025年破格录取政策:

2024年破格录取名次
中国画专业:破格录取至第6名
绘画(油画)专业:破格录取至第6名
绘画(版画)专业:破格录取至第1名
雕塑专业:破格录取至第4名
18、上海音乐学院

2025年破格录取政策:




